西电主页
首页
广研概况
广州研究院简介
领导班子
服务机构
委员会
印象广研
办事指南
后勤服务指南
了解Beplay体育全站App
组织机构
人员信息
党建动态
制度文件
警示教育
发展党员
人事人才
科学研究
科研机构
半导体与集成电路研究中心
光电信息研究中心
雷达研究中心
人工智能研究中心
网络安全研究中心
未来计算研究中心
先进制造研究中心
新一代通信研究中心
科研合作
科研成果
学术交流
科研系统
beplay体育官方网址
招生信息
培养管理
学位授予
奖助体系
资料下载
靠埔青年
学生活动
学习之星说
就业信息
奖助体系
广研概况
当前位置:
首页
>>
广研概况
>>
办事指南
>>
后勤服务指南
>>
基建装修
后勤服务指南
校园概览
服务热线
制度指南
表格文件
餐饮保障
物业服务
网络保障
交通安保
生活配套
能源管理
医疗保障
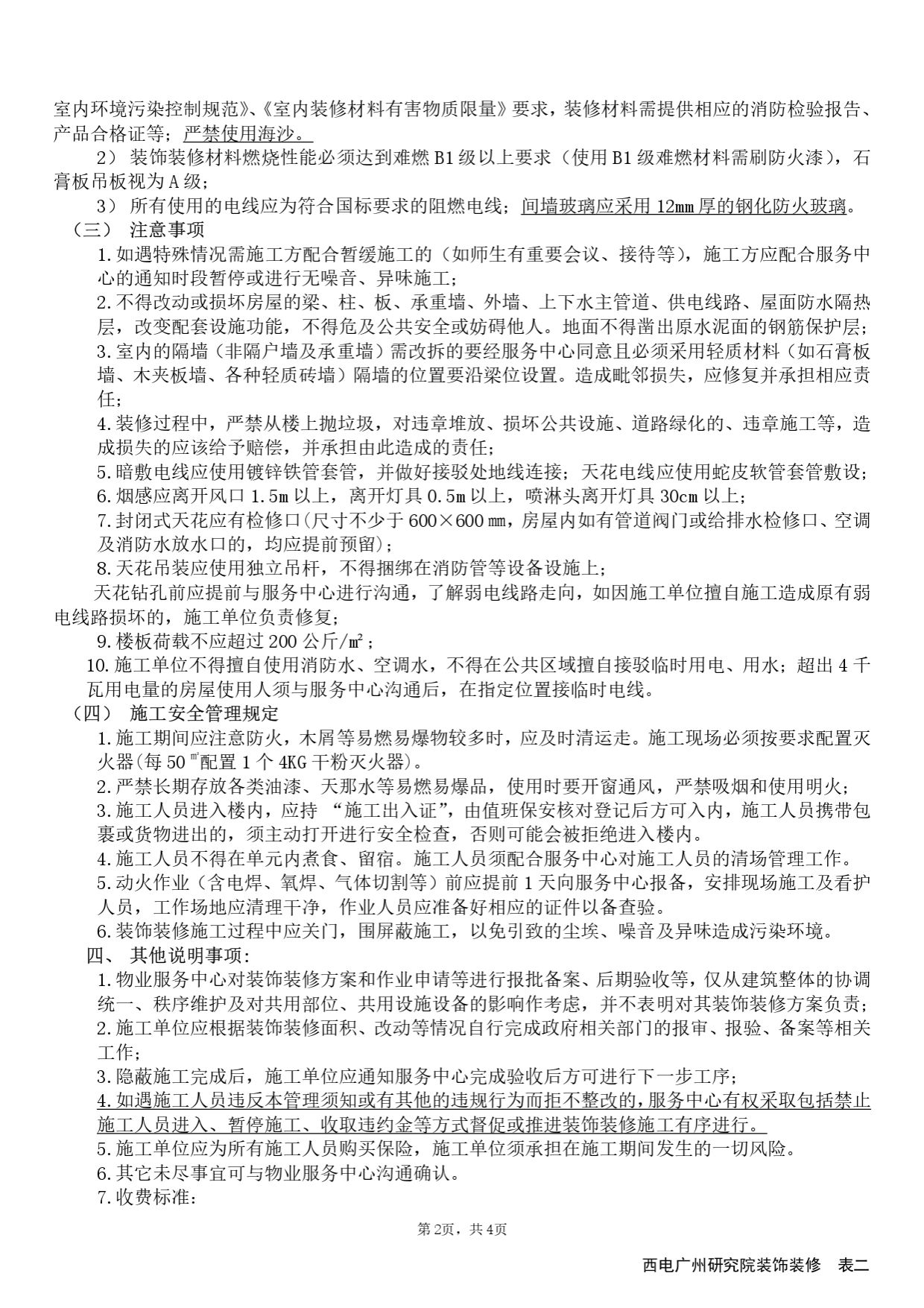
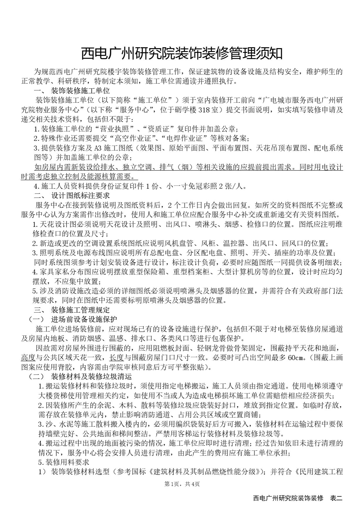
基建装修
基建装修
附件【
西电广州研究院装修改造流程.docx
】
附件【
西电广州研究院装修改造管理须知.doc
】
附件【
西电广州研究院动火安全作业票.docx
】
map